
Bootstrapping Electronics Wikipedia

A Low Cost Gate Driver Design Using Bootstrap Capacitors For
And9674 An 6076 Design And Application Guide Of Bootstrap


Driving High Side Mosfet Using Bootstrap Circuitry Part

Power Mosfets Nuts Volts Magazine
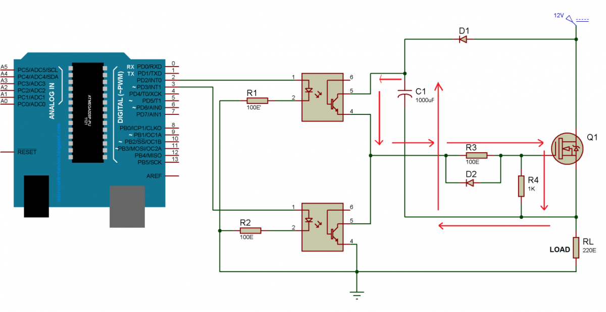
Bootstrap Circuit

Gate Drive Circuits Power Microelectronics Device And

Tahmid S Blog N Channel Mosfet High Side Drive When Why
Corporate Overview Presentation

Powering The Isolated Side Of Your Half Bridge Configuration

Dk Laboratories

In This Post We Try To Investigate How To Design A Sg3525

Is A Bootstrap Capacitors Always Required For Mosfet Drivers

Mosfet Bootstrap Circuit Easyeda

Bootstrap Instead Of Any Driver For Mosfet All About Circuits
Comments
Post a Comment